一款仅有指甲盖大小的芯片,正在重新定义日常用电体验。遥控器、话筒、指纹锁、玩具、剃须刀、照相机……这些离不开干电池的设备,即将迈入“终身免更换”的绿色时代。
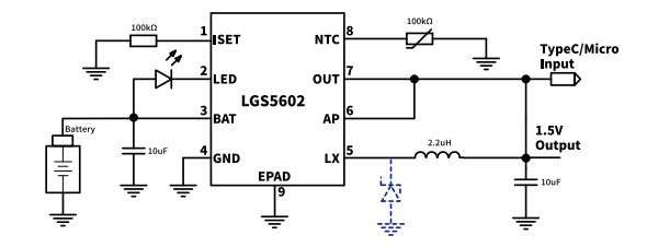
由我司代理的棱晶半导体日前推出的LGS5602锂电池转干电池充放电管理芯片,凭借高集成度、1A充电、3.5A放电能力以及高转换效率,彻底解决了锂电池与传统1.5V设备之间的兼容难题。如今,LGS5602再度升级,除去原有的DFN2×3封装之外,新增DFN2×2超小封装,进一步提升了功率密度,成为市面上尺寸最小、功率密度最高的“锂转干”解决方案。

以前的7号(AAA)电池,受限于空间较小,不得已而选择电流能力较小的锂转干芯片。现在有了DFN2×2超小封装的LGS5602,可以将5号(AA)、7号(AAA)的锂转干电源方案进行统一设计。
为什么LGS5602是“小身材大能量”的典范?
- 极简设计,极高集成
LGS5602集成1A线性充电与3.5A同步降压转换器,仅需少量外围元件,即可实现完整的充放电管理与多重保护功能。新增的DFN2×2封装,体积更小,布局更紧凑,轻松嵌入7号电池等有限空间。为电芯材料预留更多空间扩容。
- 性能不减,反增功率密度
充电支持1A电流,放电支持3.5A持续输出。配合1.2MHz开关频率与智能PFM/CCM模式切换,无论是待机还是高负载场景,都能兼顾高效与节能。DFN2×2封装,已成为市面上功率密度最高的锂转干芯片。
- 全面防护,安全省心
具备输入过压、电池过放、输出短路、NTC温控及芯片过热保护,全方位保障使用安全,延长电池寿命。
支持分容柜自动测试,客户加速导入
自发布以来,LGS5602凭借其“小体积、高性能、亲民价”三大优势,迅速获得客户青睐。多家合作伙伴已基于新样品完成初步测试,反馈其“外围简洁、性能稳定,非常适用于小型化、高要求的电池设计场景”。并且成品电池支持线充、盒充、分容柜老化、分容,大幅提升测试效率,完美适配国外市场对可充电电池“不虚标”的要求。

据估算,一节可充电锂电池可循环使用超过500次,相当于替代500节一次性干电池。对于一个家庭而言,若将家中所有干电池设备转换为采用LGS5602方案的电池,年均节省电池开支可达数百元,而且更为环保。
—
LGS5602新封装产品现已大批量送样。如果您想了解更多信息或寻求帮助,欢迎访问我司官网或咨询电话(微信同号):18117554198 陆经理,我们的专业团队将为您提供最佳解决方案。



图示:LGS5602原理图
