【新品发布】搞定宽压耐受+多路供电+掉电备份 LGS4200三合一、超级电容PMIC精准命中智能电表/宽带载波需求
宽压入、稳压出、备电续航,为智能电表和宽带载波量身打造的三合一电源管理利器
随着智能电网建设的持续推进,智能电表、PLC宽带载波模块作为电网末端的核心感知节点,对电源方案的可靠性、集成度、成本控制提出了越来越苛刻的要求:既要扛得住电力线路的电压波动和浪涌冲击,又要同时满足主控、通信、功率器件的不同电压供电需求,还要支持掉电时的关键数据备份,传统分立电源方案需要同时搭配降压、升压、充电管理3颗以上芯片,不仅占PCB面积大、BOM成本高,多芯片间的时序匹配、干扰问题也大幅拉长了研发周期,可靠性难以保障。
针对电力场景的专属需求,由上海甸芯信息科技有限公司推广的LGS4200三合一超级电容充电PMIC,凭借高度集成的优势,最近成功导入东北某铁路电网客户。该客户在测试后决定选用LGS4200,并给出极高的评价。
电源管理的真实困境
做过智能电表或宽带电力线载波(PLC)模块的工程师都清楚,这类系统的电源设计有多麻烦。
电网侧进来的是宽幅直流,低至5V,高可达40V;MCU和通信模组需要稳定的3.3V;某些高压模拟前端需要12~18V的偏置;更关键的是,一旦主电源瞬间跌落,系统必须在毫秒内无缝切换到备用储能,完成数据保存或动作恢复,容不得半点抖动。
传统做法:Buck + Boost + 独立充电IC,三颗芯片、三套外围,BOM成本上去了,PCB面积也跟着膨胀。而LGS4200,用一颗集成PMIC给出了一个更优雅的答案。
LGS4200 是什么
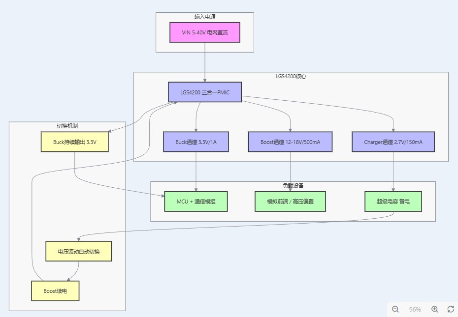
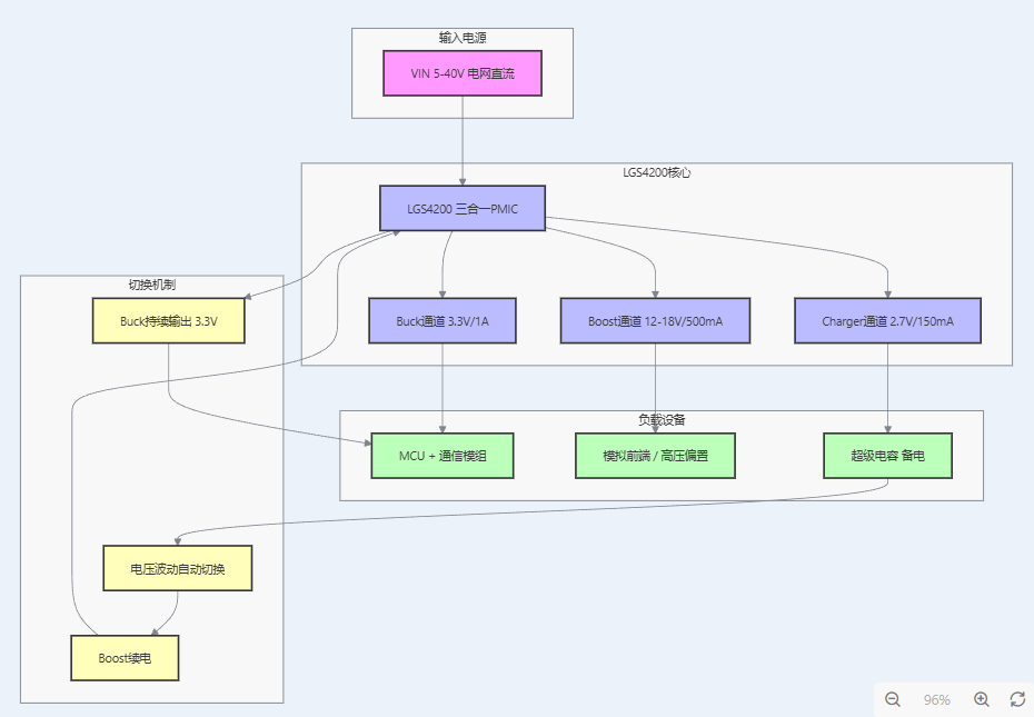
LGS4200 是一款三通道 PMU(电源管理单元),在单颗 ESOP8 封装内集成了:
|
|
|
| 同步 Buck |
|
| 非同步 Boost |
|
| 线性超级电容充电器 |
|
三路功能共用一套控制逻辑,通过单个 EN 引脚实现充电器与 Boost 之间的自动互锁切换——主电正常时充电,主电跌落后自动放电升压,保障系统不间断供电。这套设计思路,专门为”有备电需求的宽压系统”量身裁剪。
核心功能与技术优势
三路功能集成 一次性覆盖所有电源需求
LGS4200是专为工业电力场景定制的高集成度电源管理芯片,单颗芯片即可实现三类核心电源功能,无需额外搭配其他电源芯片:
•宽压降压通道:支持最高40V直流输入,可直接适配电力线路的电压波动范围,输出固定3.3V,可直接给主控MCU、传感采集单元供电,转换效率高达92%,有效降低整机发热,提升长期运行稳定性。•18V升压通道:内置升压控制器,输出稳定18V,刚好匹配HPLC宽带载波通信前端、功率继电器等部件的高压供电需求,省去了额外搭建升压电路的调试成本。•超级电容充电通道:集成2.7V/150mA线性充电管理单元,支持过流、过充保护,可直接为超级电容充电,设备掉电时超级电容可快速切换为备用电源,保障关键数据存储、掉电事件上报等动作顺利完成,完全符合国网、南网的智能电表技术规范要求。
技术特点
•高效率:采用先进的开关电源技术,转换效率高,降低能耗。•高可靠性:内置过压、过流、过热保护电路,确保芯片和系统的安全运行。•小封装:采用紧凑的 ESOP8 封装设计,节省 PCB 空间,适合小型设备。•低功耗:待机功耗低,延长设备电池寿命。
三路通道,各司其职
① 同步 Buck:40V 宽压直供,效率优先
Buck 通道是 LGS4200 的主力供电引擎。
•输入范围 5~40V,输入 UVLO 上升阈值 4.3V、下降阈值 3.9V,OVP 硬钳位 42V——无论是 12V 工业直流还是 24V 仪表电源,直接接入,无需预处理。•固定 830KHz 开关频率,高侧 MOS 导通电阻仅 360mΩ,低侧 300mΩ,在 12V 输入、满载 1A 条件下效率超过 90%。•省电模式(PSM):轻载自动切换,在 10mA 级别的轻载场景依然保持高效,待机功耗低至 400μA 静态电流,关机电流仅 10μA。•输出固定 3.3V,负载调整率极优,全载范围内压差不超过 40mV,直接为 MCU、通信芯片、传感器供电。
② 非同步 Boost:0.8V 超低压启动,18V 高压输出
Boost 通道是 LGS4200 的备电升压核心,也是它区别于普通 Buck+线性方案的关键所在。
•输入最低 0.8V 即可启动,意味着单节超级电容(2.7V 额定,放电至 0.8V 仍可用)或小容量锂电都能驱动它工作。•输出范围 3~18V 可调,通过 FBU 引脚外接电阻分压(VFB 基准 800mV,±20mV 精度)灵活设定。•1.1MHz 开关频率,功率 MOS 导通电阻仅 90mΩ,在 2.7V 输入、12V 输出、500mA 负载条件下可稳定输出 6W 以上功率。•最大占空比 88%,深度压差条件下依然可以正常工作。
③ 线性超级电容充电器:精度 ±1%,柔性充电
充电器通道采用恒流/恒压(CC/CV)两段式模式,专为超级电容(SuperCapacitor)设计。
•CV 充电终止电压精确到 2.7V ±1%(即 ±27mV),避免超压损伤超级电容。•最大充电电流 150mA,Dropout 电压仅 360mV,在低压差条件下仍能充电。•充电过程数据显示:从 0V 充至 2.7V 约需 8~10 分钟,充电曲线平滑,无明显拐点震荡。
核心亮点:EN 引脚的自动切换机制
这是 LGS4200 最有工程价值的设计细节,也是它真正满足”备电”场景的关键。
工作原理:
•EN 高电平(>1.5V):充电器工作,向超级电容补电;Boost 关闭。•EN 低电平(<1V):充电器关闭;Boost 启动,超级电容开始放电升压,为 Buck 的 SYSIN 输入续电。
更妙的是,EN 引脚可通过 VIN 和 GND 之间的分压电阻(R1/R2)自动响应 VIN 电压跌落:
R2 = (Ven / (Vsysin - Ven)) × R1
当主电 VIN 下降到设定阈值,EN 自动拉低,系统无缝切入备电模式,全程无需 MCU 干预,切换延迟极短,确保 Buck 输出的 3.3V 不出现可感知的跌落。
这套机制对智能电表停电记录、宽带载波模块掉电保护、铁路电网瞬间波动保护这类应用场景而言,几乎是开箱即用的完整方案。
保护机制:工业级可靠性
LGS4200 内置多重保护,为恶劣电网环境兜底:
|
|
|
|
|
|
|
|
|
|
|
|
|
|
|
|
|
|
|
|
|
|
|
|
热关断迟滞设计有效避免了”关断-恢复-再关断”的震荡循环,提升系统稳定性。
应用场景
智能电表
•稳定处理电网电压波动,确保计量准确性。•为通信模块提供可靠的 18V 电源。•通过超级电容充电功能,在断电情况下保持数据不丢失,并支持远程抄表和故障上报。
宽带载波设备
•为载波通信模块提供稳定的电源。•支持设备在电力线故障时通过超级电容维持运行。•减少外部电源组件,降低设备成本和体积。
铁路电网应用
铁路电网环境复杂,经常存在几十毫秒的瞬间电压波动,这对设备的电源稳定性提出了极高要求。LGS4200 的超级电容充电功能能够:
•在电压波动时快速切换到备用电源,确保设备持续运行。•相比传统的大容量电容方案,节省大量 PCB 空间。•提供稳定的 3.3V 和 18V 电源,满足铁路设备的多种供电需求。
其他适用场景
•RAM 内存备份系统(掉电保护)•病患监护仪(移动急救设备)•自动体外除颤仪(AED)•火灾报警系统(市电与备电双轨)•汽车自动锁车系统(低功耗待机 + 快速响应)
铁路电网客户反馈:
•“LGS4200 的超级电容充电功能完美解决了铁路电网瞬间波动的问题,确保设备在电压波动时仍能稳定运行。”•“相比传统方案,LGS4200 节省了大量电容空间,使我们的设备更加紧凑。”•“三合一集成设计大大简化了我们的电源电路设计,缩短了产品开发周期。”
LGS4200 电源架构图

LGS4200 凭借其高度集成的优势,已经在多家头部电表、载波模块厂商的方案中落地。除了智能电表、PLC宽带载波模块之外,LGS4200同样适配需要宽压输入、多路供电、掉电备份的工业场景。目前LGS4200已实现批量出货,开放免费样品申请,欢迎广大客户访问我司官网查询或咨询电话18117554198(微信同号),我们的专业团队将为您提供最佳解决方案。
